
Brand Identity
User Research
UX/UI Design
Prototyping
UX Design Lead (me)
Product Owner
Senior Developer
Dev Lead
Project Manager

Sam is a mobile application founded by three dietitians that seek to bring a nutritional solution to users with chronic illnesses such as high blood pressure and diabetes. Sam offers users a custom meal plan, recipes, and education built around the user’s specific condition, preferences, and goals.
The founders of sam seek to fill a gap in the current healthcare system by offering users with chronic conditions a digital solution to managing their condition.
Nutrition management is costly, time-consuming, and inaccessible to many people trying to manage chronic conditions. Simplifying this process is a foundational goal for the sam founders.
sam seeks to empower users to self-manage their chronic conditions through diet. By taking a more active role in their own health, sam wants to improve the sense of control in their target user's lives.
sam wants to address the educational gap in eating well. Along with an the added benefit of self-management and control, comes the need for education into the how and why of eating well.
What makes managing chronic conditions difficult?
People with chronic conditions face a fragmented, costly system for managing diet and health. Dietitian access is limited, appointments are brief, and nutrition care is rarely covered by insurance.
Guidance is often generic, and healthy eating can be expensive or impractical. As a result, many are left to manage complex dietary needs alone without the tools, support, or means to build lasting habits.
Chronic conditions are rising, yet nutrition care is fragmented, costly, and hard to access. At the same time, demand for personalized digital health solutions is growing.
sam bridges this gap by offering scalable, medically tailored meal planning for people managing chronic illnesses. It delivers expert guidance at lower cost and greater convenience, positioning sam as both a wellness tool and a cost-saving solution for patients and healthcare provisers.
I worked with a research specialist and the sam team to analyze the market landscape and identify key opportunities for the product.
Our research focused on understanding how Americans are engaging with digital health apps, the growth and opportunities in the marketplace, and the increasing number of people living with chronic conditions.
We also evaluated the competitive landscape and defined SAM’s potential through market sizing, assessing the total addressable market (TAM), serviceable addressable market (SAM), and serviceable obtainable market (SOM). This was done to clarify where the greatest impact and growth opportunities exist.

I conducted a competitive analysis to evaluate both direct and indirect competitors in the digital nutrition space. This involved reviewing each platform’s value proposition, features, and functionality, as well as mapping key user flows to understand industry standards and varying design approaches.
The analysis focused on FoodSmart and NutriCoach as direct competitors, and Nourish and Zaya as indirect competitors. These insights helped identify opportunities for differentiation and informed how sam could deliver greater value within the market and for it’s target users.

The final phase of research focused on understanding sam’s users. Working collaboratively with the sam team, we combined their existing patient data and demographic insights with our market and competitive research to build a concrete view of the target users.
This process led to the development of detailed personas that reflected key user segments, defined by demographics, chronic conditions, health goals, preferences, and behaviors.
These personas clarified who sam is building for and informed future product decisions.

What do we want to build in order to create the most value for users?
The focus here was on identifying where sam could create the most value for users and stand out in the marketplace. We prioritized core features that emphasized personalization, education, and convenience:
A guided survey that captures each user’s chronic condition, dietary restrictions, preferences, lifestyle, and key health metrics. This data forms the foundation for a tailored meal plan aligned to their specific needs.
Automatically generated, two-week meal plans that emphasize both structure and flexibility. Users can swap meals, save favorites, and personalize their plans while benefiting from convenience and consistency.
A database built by registered dietitians specializing in chronic conditions. Recipes are filterable by meal type, health goal, and dietary need, complete with clear instructions and instructional videos.
Integrated videos and insights that explain the “why” behind each recipe, helping users understand how food supports their condition and encouraging long-term, sustainable habits.
A smart grocery list that auto-populates based on the user’s meal plan, making it easy to plan and shop. Future integrations with retailers like H-E-B and Walmart aim to continue making healthy well the easy option.
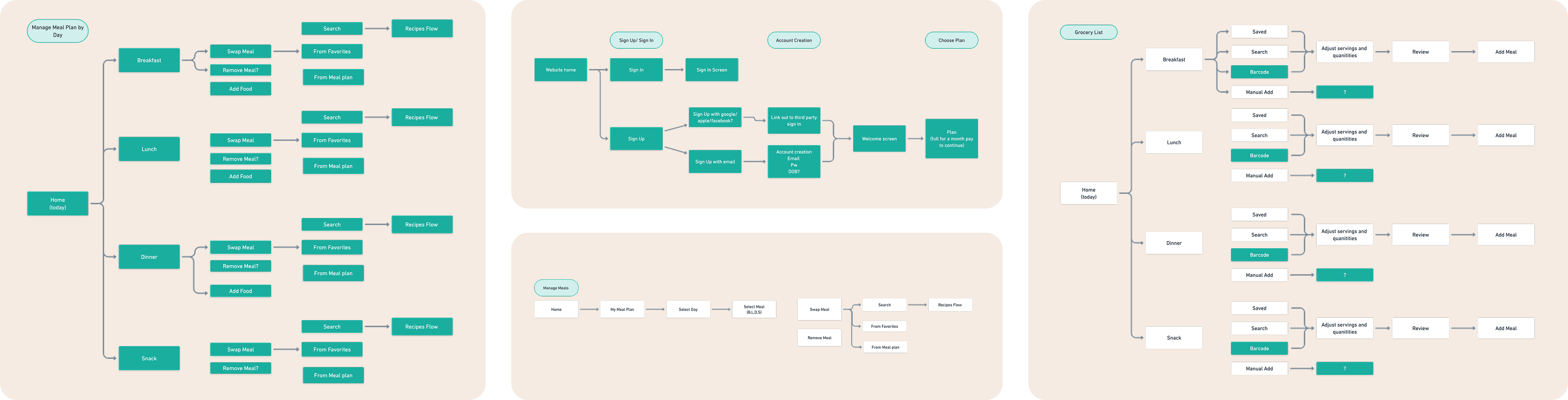
Rooting around our core functionality, I laid out flows through a collaborative process involving the sam team, domain experts, product, engineering, and design.

This was the first point in the process where the team could see SAM take shape visually. The wireframes represented functionality in a tangible way, enabling collaboration, feedback, and technical validation.
This stage was highly iterative, focusing on aligning early, identifying usability or feasibility issues, and making adjustments at a low-fidelity level before moving into design and development.

Here the focus shifted to bringing the sam app to to life through a scalabile design system that accurately represented the brand, users, and market. The goal was to evolve their existing identity into a clean and fresh design that felt both friendly and credible within healthcare.
Accessibility and usability remained central throughout, ensuring color, type, and hierarchy supported clarity and ease of use across devices.

A guided survey that captures each user’s chronic condition, dietary restrictions, preferences, lifestyle, and key health metrics. This data forms the foundation for a tailored meal plan aligned to their specific needs.

Automatically generated, two-week meal plans that emphasize both structure and flexibility. Users can swap meals, save favorites, and personalize their plans while benefiting from convenience and consistency.

A database built by registered dietitians specializing in chronic conditions. Recipes are filterable by meal type, health goal, and dietary need, complete with clear instructions and instructional videos.

Integrated videos and insights that explain the “why” behind each recipe, helping users understand how food supports their condition and encouraging long-term, sustainable habits.

A smart grocery list that auto-populates based on the user’s meal plan, making it easy to plan and shop. Future integrations with retailers like HEB and Walmart aim to continue making healthy well the easy option.
Next up, I built a high-fidelity prototype to bring the core functionality to life, focusing on the onboarding survey and recipe database specifically. This prototype was used by the sam team as a tool in focus groups and user testing sessions to gather feedback from target user groups.
The feedback from these sessions directly informed refinements and product strategy, ensuring the design aligned with user needs and served the overall product market fit.
A guided survey that captures each user’s chronic condition, dietary restrictions, preferences, lifestyle, and key health metrics. This data forms the foundation for a tailored meal plan aligned to their specific needs.
A database built by registered dietitians specializing in chronic conditions. Recipes are filterable by meal type, health goal, and dietary need, complete with clear instructions and instructional videos.
The final phase centered on close collaboration between design and development within an Agile framework. Working alongside the development team, I supported implementation through detailed design documentation, design system guidelines, and regular walkthroughs and reviews.
My role also included QA and ongoing design support to ensure the quality of the output. This collaborative process helped us launch aligned with user needs and market expectations.

The launch of SAM marked a major milestone for the team, successfully bringing the product to market and beginning beta testing with early users.
The platform has since grown its community and strengthened credibility through key brand partnerships with HEB and General Mills, expanding both its reach and potential for long-term impact in the digital health and nutrition space.
The app launched successfully, entering beta testing with early users to validate functionality and user experience.
Sam has been building an engaged user community, expanding awareness and adoption among people managing chronic conditions.
Established partnerships with HEB and General Mills, strengthening credibility and expanding opportunities for integration.